|
rvm
1.11
|
The report manager. More...
#include <reporter.h>

Public Member Functions | |
| report_manager () | |
| C'tor. More... | |
| ~report_manager () | |
| D'tor. More... | |
| void | init (void) |
| Initialize. More... | |
| const bool | initialized (void) const |
| Return whether or not this object has been inintialized. More... | |
| void | clear (void) |
| Clear all values. More... | |
| void | set_total_time (const timer &a_class) |
| Report the overall RVM time. More... | |
| vault_report & | vault (void) |
| Return the vault reporter object. More... | |
| jobs_report & | jobs (void) |
| Return the jobs reporter object. More... | |
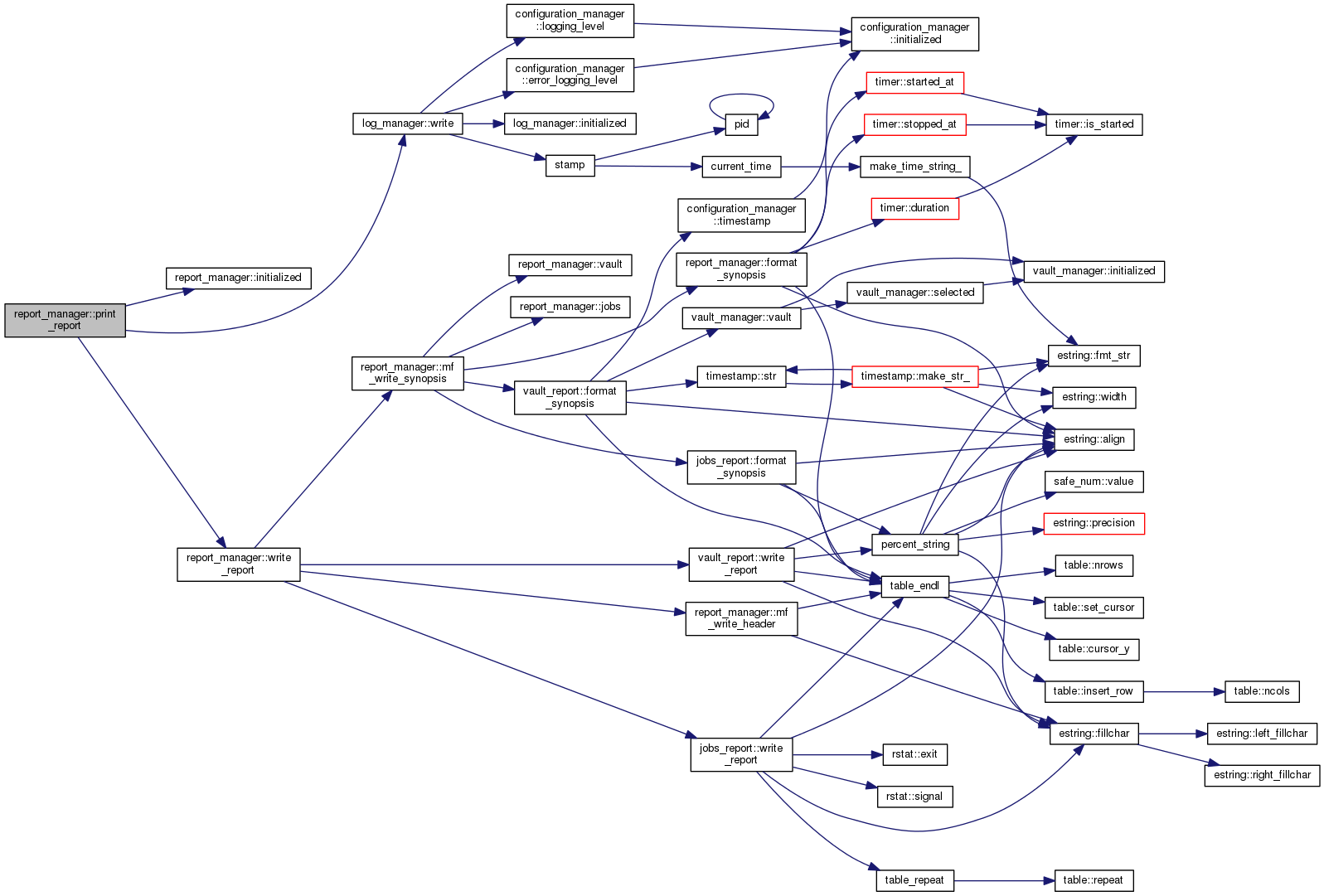
| void | print_report (void) |
| Print report to standard output. More... | |
| void | file_report (void) |
| Save report to a file. More... | |
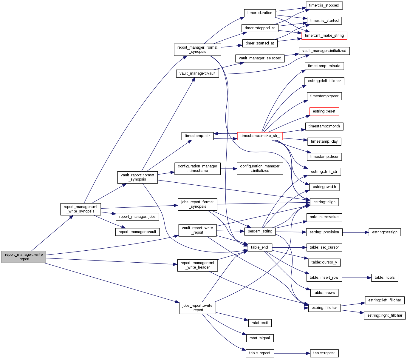
| void | write_report (std::ostream &a_out) |
| Write report to the given stream. More... | |
| void | format_synopsis (table &a_table) |
| Generate a synopsis report. More... | |
Private Member Functions | |
| void | mf_write_header (std::ostream &a_out) |
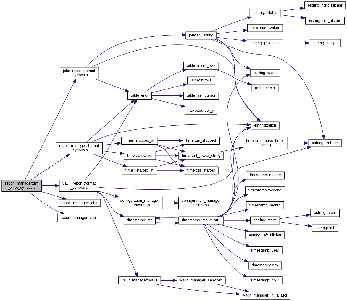
| void | mf_write_synopsis (std::ostream &a_out) |
Private Attributes | |
| bool | m_initialized |
| timer | m_total_time |
| vault_report | m_vault |
| jobs_report | m_jobs |
The report manager.
Process reports coming in both from the parent and from children, then format and print a finalized report.
Definition at line 210 of file reporter.h.
| report_manager::report_manager | ( | ) |
| report_manager::~report_manager | ( | ) |
D'tor.
Definition at line 932 of file reporter.cc.
| void report_manager::clear | ( | void | ) |
Clear all values.
Definition at line 952 of file reporter.cc.
References timer::clear(), vault_report::clear(), jobs_report::clear(), m_jobs, m_total_time, and m_vault.
Referenced by test_rvm().

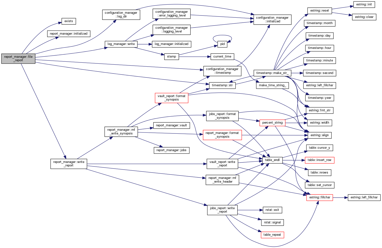
| void report_manager::file_report | ( | void | ) |
Save report to a file.
Definition at line 998 of file reporter.cc.
References config, ERROR, exists(), initialized(), INTERNAL_ERROR, configuration_manager::log_dir(), logger, timestamp::str(), configuration_manager::timestamp(), TRY_nomem, log_manager::write(), and write_report().
Referenced by main(), and test_rvm().

| void report_manager::format_synopsis | ( | table & | a_table | ) |
Generate a synopsis report.
Definition at line 1066 of file reporter.cc.
References estring::align(), timer::duration(), m_total_time, estring::right, timer::started_at(), timer::stopped_at(), and table_endl().
Referenced by mf_write_synopsis().

| void report_manager::init | ( | void | ) |
Initialize.
Definition at line 937 of file reporter.cc.
References config, configuration_manager::initialized(), INTERNAL_ERROR, and m_initialized.
Referenced by main(), and test_rvm().

| const bool report_manager::initialized | ( | void | ) | const |
Return whether or not this object has been inintialized.
Definition at line 946 of file reporter.cc.
References m_initialized.
Referenced by file_report(), print_report(), and set_total_time().
| jobs_report & report_manager::jobs | ( | void | ) |
Return the jobs reporter object.
Definition at line 975 of file reporter.cc.
References m_jobs.
Referenced by archive_manager::archive(), and mf_write_synopsis().
|
private |
Definition at line 1092 of file reporter.cc.
References estring::fillchar(), table_endl(), and VERSION.
Referenced by write_report().

|
private |
Definition at line 1109 of file reporter.cc.
References vault_report::format_synopsis(), jobs_report::format_synopsis(), format_synopsis(), jobs(), and vault().
Referenced by write_report().

| void report_manager::print_report | ( | void | ) |
Print report to standard output.
Definition at line 981 of file reporter.cc.
References initialized(), INTERNAL_ERROR, logger, log_manager::write(), and write_report().
Referenced by main().

| void report_manager::set_total_time | ( | const timer & | a_class | ) |
Report the overall RVM time.
Definition at line 960 of file reporter.cc.
References initialized(), INTERNAL_ERROR, and m_total_time.
Referenced by main(), and test_rvm().

| vault_report & report_manager::vault | ( | void | ) |
Return the vault reporter object.
Definition at line 969 of file reporter.cc.
References m_vault.
Referenced by archive_manager::archive(), vault_manager::delete_oldest_archive(), archive_manager::init(), mf_write_synopsis(), and vault_manager::overflow().
| void report_manager::write_report | ( | std::ostream & | a_out | ) |
Write report to the given stream.
Definition at line 1043 of file reporter.cc.
References m_jobs, m_vault, mf_write_header(), mf_write_synopsis(), vault_report::write_report(), and jobs_report::write_report().
Referenced by file_report(), and print_report().

|
private |
Definition at line 232 of file reporter.h.
Referenced by init(), initialized(), and report_manager().
|
private |
Definition at line 235 of file reporter.h.
Referenced by clear(), jobs(), and write_report().
|
private |
Definition at line 233 of file reporter.h.
Referenced by clear(), format_synopsis(), and set_total_time().
|
private |
Definition at line 234 of file reporter.h.
Referenced by clear(), vault(), and write_report().
1.8.6