|
rvm
1.11
|
#include "config.h"#include <iostream>#include <fstream>#include <iomanip>#include <string>#include <cassert>#include "error.h"#include "fs.h"#include "vaulter.h"#include "test-vaulter-setup.h"
Go to the source code of this file.
Macros | |
| #define | ERR_OUT(e) std::cerr << e |
Functions | |
| void | test_vaulter (void) |
| int | main (int argc, char const *argv[]) |
| #define ERR_OUT | ( | e | ) | std::cerr << e |
Definition at line 14 of file test-vaulter-005.cc.
Referenced by test_vaulter().
| int main | ( | int | argc, |
| char const * | argv[] | ||
| ) |
Definition at line 96 of file test-vaulter-005.cc.
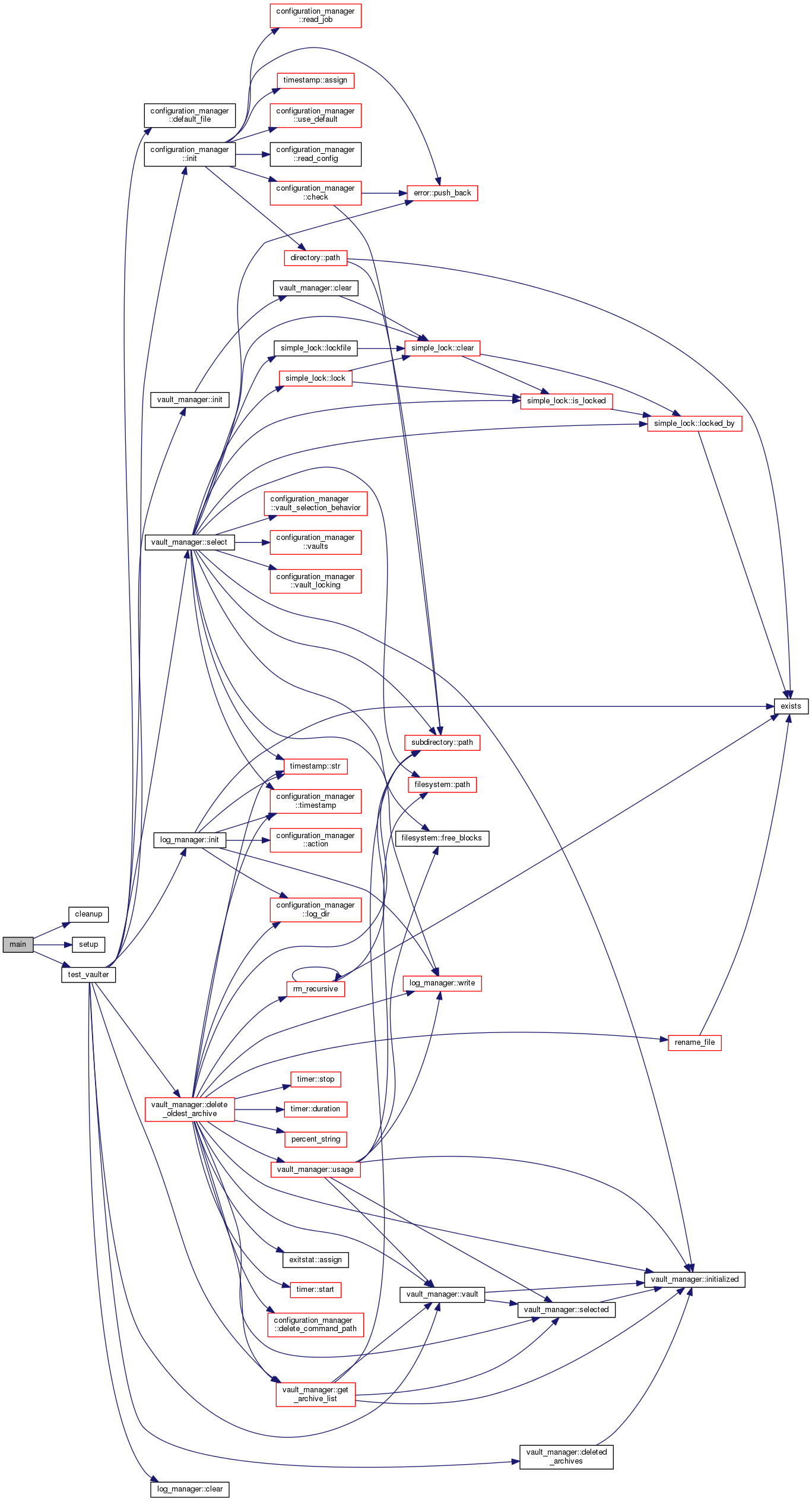
References cleanup(), err_unknown, setup(), and test_vaulter().

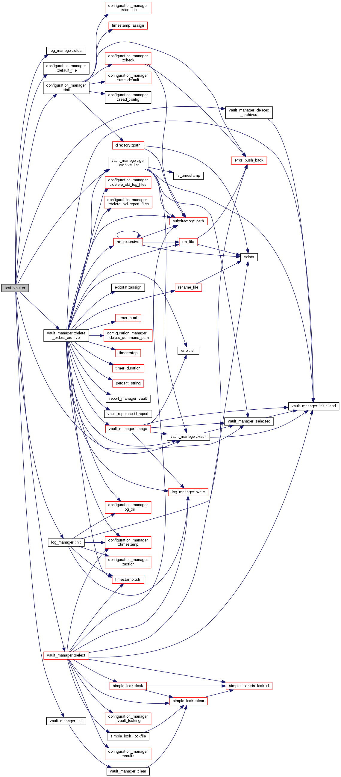
| void test_vaulter | ( | void | ) |
Definition at line 17 of file test-vaulter-005.cc.
References log_manager::clear(), config, configuration_manager::default_file(), vault_manager::delete_oldest_archive(), vault_manager::deleted_archives(), ERR_OUT, err_unknown, vault_manager::get_archive_list(), log_manager::init(), vault_manager::init(), configuration_manager::init(), logger, vault_manager::select(), vault_manager::vault(), and vaulter.
Referenced by main().

1.8.6